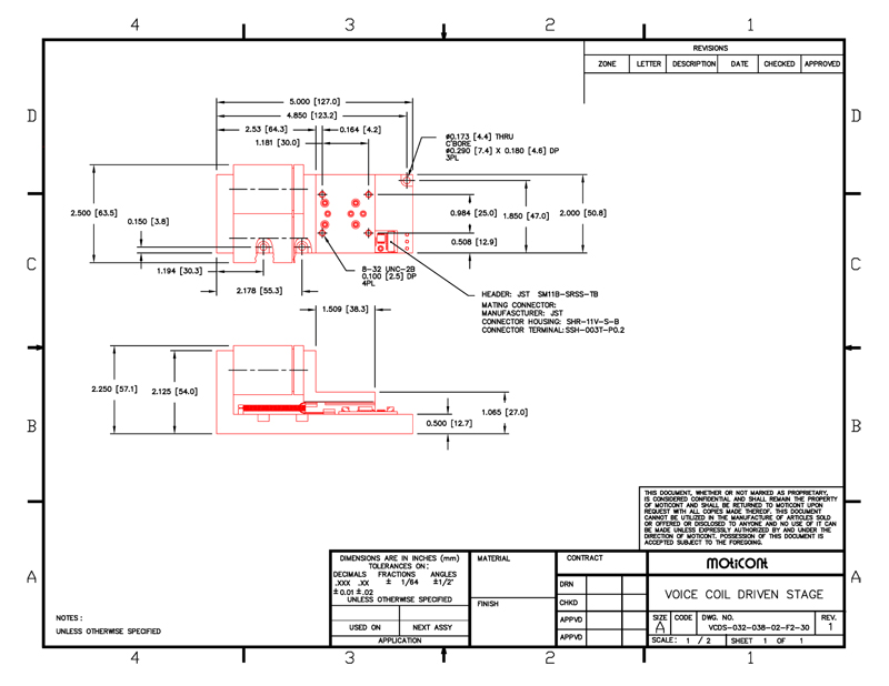
Linear Voice Coil Stage, VCDS-032-038-02-F2-30
Continuous Force: 3.8 lb
(16.6 N), Range of Motion: 0.97” (24.6 mm), Resolution: 30 microns
|
|
|
|
|
![]() |
Voice Coil Driven Stage with Quadrature Position Sensor and Home Switch
Cable is not included and is sold separately Optional cables CBL-01 or CBL-04 |
||
| VCDS-032-038-02-F2-30 |
|||
Datasheet in PDF
Drawing quick view ![]() |
|||
| STAGE SPECIFICATIONS | ||||
|
Intermittent Force @ 10% Duty Cycle |
52.2 | N |
11.8 |
lb |
| Continuous Force | 16.6 | N |
3.8 |
lb |
|
Force Constant |
4.2 | N/A |
0.94 |
lb/A |
| BACK EMF Constant | 4.2 | V/M/S |
0.11 |
V/in/S |
|
Stroke |
24.6 | mm |
0.97 |
in |
| Moving Mass | 161 | gr |
5.7 |
oz |
|
Total Mass |
833 | gr | 29.4 |
oz |
Coil Resistance |
2.1 | Ohm | ||
Coil Inductance at 1000 Hz |
0.6 | mH | ||
Continuous Power |
32 | W |
| Pin Assignment |
|
Pin |
Description |
|
1 |
+5 VDC Power |
|
2 |
A- Channel of Quadrature Encoder |
|
3 |
B+ Channel of Quadrature Encoder |
|
4 |
A+ Channel of Quadrature Encoder |
|
5 |
Return for +5 VDC Power |
|
6 |
Reference Signal, Active High |
|
7 |
B- Channel of Quadrature Encoder |
|
8 |
Motor Minus |
|
9 |
Motor Plus |

























